GHXAMP 6E2 cat eye tube indicator driver board kit Dual Channel fluorescent level indicator drive amplifier DIY modification

Cheap Amplifier, Buy Quality Consumer Electronics Directly from China Suppliers:GHXAMP 6E2 cat eye tube indicator driver board kit Dual Channel fluorescent level indicator drive amplifier DIY modificationEnjoy ✓Free Shipping Worldwide! ✓Limited Time Sale ✓Easy Return.
Price: US $13.08 US $16.99 (Discount 23%)
Rating: 5.0 / 5.0 (99.4%) from 34 Reviews
Sold : 64
Stock : 867
Wishlist : 349
Color : Diy Kits, Finished product

Specification
Brand Name : GHXAMP
Certification : None
Origin : CN(Origin)
Maximum Power Per Channel : NO POWER
Model Number : Dual channel Tube Amplifier Audio VU Meter
Package : Yes
Channels : 2 (2.0)
Description
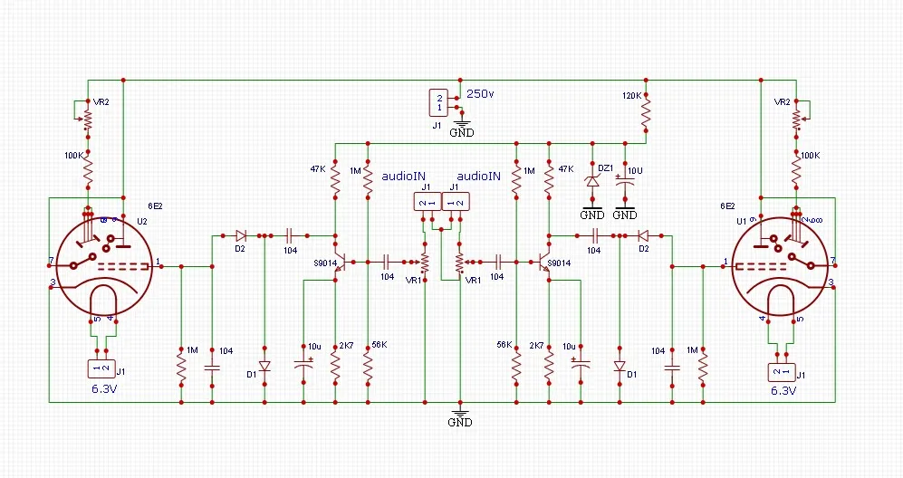
6E2 High-voltage drive version Package list:1: Dual way 6E2 driver board: 12:6E2 tube: 23: Tube seat (with extension lead): 24: Power supply: the power supply needs to bring its own or take the internal voltage) > DC 250V >6.3V or 12v AC/DCThe two-way 6E2 cat's eye tube drive, the tube base is connected with the main board by flying wire, the wiring is simple, the use is more convenient, and the new design of the board minimizes the space occupied by the machine.1, the audio input signal amplitude can be adjusted, VR1 and VR3 to change the input signal amplitude2. This board is not a preamplifier and has no power amplification. It only uses the way of fluorescent column to show the change of the amplitude of the audio signal, so that the audio signal is changed from auditory to visual (visual effect).3. The parameters of the two tubes are inconsistent due to the individual differences of the 6E2 tubes. After the lighting, the fluorescence heights of the two tubes are not the same. Therefore, two trimming resistors are set on the driving board, and VR2 and VR4 are used to adjust the fluorescence height of the left and right tubes to achieve Highly consistent fluorescence of the two tubes4. Pipe connection: The extension of the socket pin has been soldered out, and it is connected to the corresponding terminal number of the driver board according to the color of the lead wire (the delivery is accompanied by a wiring instruction)5, the base is made of universal small nine-legged tube ceramic tube seat front mounting hole distance 28mm, panel opening: 18mm6, PCBA wiring: ainR / ainL: left and right channel audio signal input G: ground 250V: (DC),Left and right terminal block serial number and description:1. Connect the gate, (6E2 tube signal injection pin) to the socket 1st pin3, connect the cathode, pipe grounding foot, take the third leg of the socket7, connected to the control grid, used to control the fluorescent height of the tube, the seventh base of the socket8, connected to the anode, 6E2 tube power supply feet, take the 8th foot of the tube Pins 4 and 5 of the header are filament supply pins (6.3V supply) Note: The two tubes are connected in parallel to the 6.3V power supply! Two tubes of filaments are connected in series to take 12V power supply!Note: The 100K position of the DIY kit welding resistance should be 120K.















Store Info
Store Name : GHXAMP Worldwide Store
Country Name : China
Follower : 22576
Open Time : Jun 1, 2017
Opened Year : 3
Province : guang dong
Positive Review : 10791 (97.1%)
Reviews
5 Stars : 33 (33%)4 Stars : 1 (1%)
3 Stars : 0 (0%)
2 Stars : 0 (0%)
1 Stars : 0 (0%)

0 comments:
Post a Comment