Dual Channel 16 LED level indicator MCU Adjustable Display mode LED VU meter Electronic DIY Kit for LED Sound Audio Analyzer

Cheap Instrument Parts & Accessories, Buy Quality Tools Directly from China Suppliers:Dual Channel 16 LED level indicator MCU Adjustable Display mode LED VU meter Electronic DIY Kit for LED Sound Audio AnalyzerEnjoy ✓Free Shipping Worldwide! ✓Limited Time Sale ✓Easy Return.
Price: US $3.86 US $4.60 (Discount 16%)
Rating: 5.0 / 5.0 (100.0%) from 4 Reviews
Sold : 8
Stock : 77416
Wishlist : 53
Color : Pink LED, White LED, Yellow LED, Red LED, Blue LED, Orange LED, DIY kit color random, Green LED

Specification
Brand Name : Aideepen
DIY Supplies : ELECTRICAL
Certification : CE
Origin : CN(Origin)
Type : Dual channel 16 LEDM level indicator
Output Type : 16 LED level indicator
Size : Dual channel 16 LEDM level indicator
Model Number : 16 LED level indicator
Style : Dual channel 16 LEDM level indicator
LED Colors : White,Pink,Yellow,Red,Blue,Orange,Green
Description
Description:
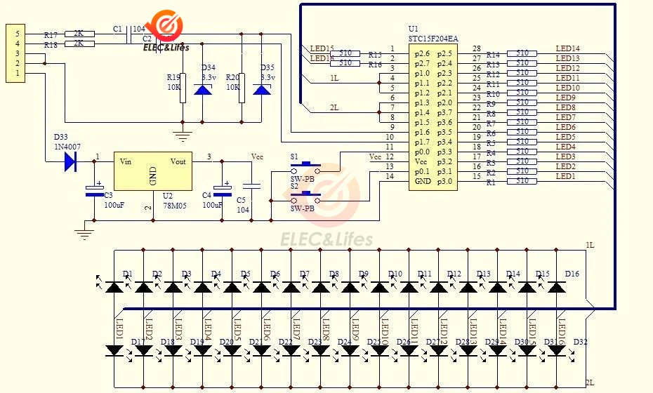
Size: 50 mmx110mmColor options:White,Pink,Yellow,Red,Blue,Orange,GreenTwo fixing holes diameter: 3 mm pitch: 100 mmSignal input range: minimum 300 mv. 5 v max (don't be too strong)Supply voltage: DC 8 v to 12 vMaximum current: about 70 mAfeature:Two buttons S1 and S2, long press (more than 1 second) and short press (less than 1 second and more than 0.2 seconds). The key functions are quite simple.S1 adjusts the strength of the input signal in the normal display mode. Cycling reduces the number of input signals by clicking, and automatically returns to the beginning according to the end. S1 In the brightness adjustment mode, press incredse until the highest level og brightness.S2 is used to select the display mode in the normal display mode. The same click conversion cycle will automatically return to the last one. S2 In the brightness adjustment mode, press down to the lowest brightness. S2 In the normal display mode, long press will Enter brightness adjustment mode. In S2 brightness adjustment mode, long press will save and return to normal brightness display mode.Wiring precautions:1. Do not use AC power. Do not use high voltage.2, the signal strength should not be too high, the signal strength on the headphone jack is generally provided to it, do not use the power amplifier output signal is too strong, it may make the circuit worse.3, audio signal 3 line is label R L G, it is right channel signal, left channel signal, label ground (ie negative power circuit board)Package Included:1 * MCU adjustable display mode LED VU meter level indicator 16 LED dual channels (as your options)








Store Info
Store Name : Aideepen ELEC&Lifes Store
Country Name : China
Follower : 3718
Open Time : Jan 11, 2019
Opened Year : 2
Province :
Positive Review : 23814 (100.0%)
Reviews
5 Stars : 4 (4%)4 Stars : 0 (0%)
3 Stars : 0 (0%)
2 Stars : 0 (0%)
1 Stars : 0 (0%)

0 comments:
Post a Comment